ATMEGA328PB shield PCB design

April 2, 2020

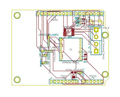
I designed the PCB layout of the shield for my ATMEGA328PB board.

I tried to use KiCad to create the initial PCB layout but it was very unintuitive. I later switched to Eagle PCB but the file is lost.

Description of Image

And below is the print schematic of the connections I made in pdf:

Download PDF.